Pular para o conteúdo

Leis de incentivo ao esporte amador na cidade

    Resumo executivo

    Leis de incentivo ao esporte amador são regras que a cidade aprova para transformar vontade em política pública. Você sai do pedido solto e entra num caminho com critérios, prazos, transparência e prestação de contas. Quando isso funciona, o esporte de bairro ganha previsibilidade, e a Câmara consegue fiscalizar de verdade. 

    No Brasil, a Constituição já coloca o esporte como dever do Estado e manda tratar de forma diferente o esporte profissional e o não profissional. Isso dá base para o município agir, desde que respeite competência local e a lei tributária do próprio município. 

    No plano federal, a Lei Complementar nº 222, de 2025, criou condições e limites para incentivos fiscais ao esporte na União, Estados, DF e Municípios, inclusive citando tributos como ISS e abrindo porta para outros tributos dentro da competência de cada ente. Ela também organiza regras de transparência, controle, prestação de contas e sanções. 

    Na prática municipal, você encontra modelos bem concretos. Curitiba, por exemplo, tem um programa que usa o IPTU como fonte de incentivo e mantém portal com manuais, legislação, calendário e contatos. Esse tipo de desenho ajuda o pequeno projeto a entender o jogo e reduz a margem para “favor”. 

    Este relatório faz três coisas. Primeiro, mostra como fontes oficiais estruturam o tema e onde elas acertam e falham. Depois, consolida uma outline para você publicar um artigo completo e didático. Por fim, entrega um artigo longo, no tom de vereador experiente, cobrindo base legal, tipos de incentivo, processo, controle, métricas, participação social e dois modelos práticos em forma de tabela, um para o vereador e outro para a entidade que quer captar. 

    Entendendo leis de incentivo ao esporte amador na cidade

    Você já viu isso de perto. O time do bairro pede uniforme. A escolinha pede transporte. A associação pede material. O problema não é pedir. O problema é quando a cidade não tem regra e tudo vira improviso.

    Eu, como vereador, prefiro quando a gente cria um caminho. Caminho com começo, meio e fim. Você sabe como entra. Você sabe como a prefeitura escolhe. Você sabe como a entidade presta contas. Isso reduz briga, reduz desconfiança e aumenta entrega no bairro.

    Uma lei de incentivo ao esporte amador é isso. É o município definindo como vai fomentar o esporte não profissional com dinheiro público ou com renúncia fiscal autorizada. É a Câmara dizendo que o incentivo não é favor e sim política pública.

    A Constituição já manda o Estado fomentar práticas desportivas e manda tratar diferente o esporte profissional e o não profissional. Isso é base para proteger o esporte amador e evitar que ele vire só “vitrine” de alto rendimento. 

    E o município tem competência para legislar sobre interesse local e organizar seus tributos e rendas. Isso sustenta a ideia de que o incentivo pode nascer e funcionar na cidade, desde que respeite limites e faça prestação de contas. 

    Renúncia fiscal e interesse público: quando ela se justifica de verdade
    Renúncia fiscal e interesse público: quando ela se justifica de verdade

    O que é incentivo e o que não é

    Incentivo é regra pública para financiar projeto esportivo aprovado, com critério e controle. A palavra bonita, na lei federal recente, é “valores despendidos a título de patrocínio ou doação no apoio direto a projetos previamente aprovados”. No município, o conceito é o mesmo. 

    Incentivo não é “repasse por amizade”. Quando você vê um programa sério, ele exige que o projeto seja aprovado por órgão competente e, na LC 222, isso passa por comissão técnica vinculada ao Ministério do Esporte no âmbito federal, ou ao órgão definido na legislação tributária do ente no caso estadual e municipal. 

    Incentivo também não pode virar operação para beneficiar gente vinculada ao doador ou patrocinador. A LC 222 proíbe incentivo para projetos que beneficiem pessoa física ou jurídica vinculada ao doador ou patrocinador. Essa regra é ouro para a cidade, porque corta o atalho do “eu patrocino e me patrocino”. 

    Incentivo não é “pagar atleta profissional”. A LC 222 veda usar recursos do incentivo para remunerar atletas profissionais, nos termos da Lei Geral do Esporte. Isso é proteção direta ao esporte amador e à finalidade social do programa. 

    E incentivo não funciona sem conta e sem registro. A mesma lei federal exige conta bancária específica para movimentar recursos no caso federal e condiciona dedução ao cumprimento do rito. A cidade, quando copia esse desenho, ganha rastreabilidade e reduz risco. 

    O que a cidade chama de esporte amador na prática

    Quando você fala “esporte amador”, você costuma estar falando de três coisas. Formação esportiva das crianças e adolescentes. Participação e lazer com equipe adulta e idosa. E competição local, com estrutura simples, mas organizada.

    A Constituição reforça a diferença entre desporto profissional e não profissional, e isso te dá argumento para priorizar o esporte amador na ponta. Quando você cobra a prefeitura, você cobra com base. 

    A Lei Geral do Esporte também ajuda a traduzir isso em política. Ela organiza a prática esportiva em três níveis diferentes e integrados: formação esportiva, excelência esportiva e esporte para toda a vida. Um programa municipal pode escolher priorizar a formação e o esporte para toda a vida sem vergonha nenhuma. 

    Quando eu desenho um texto de lei municipal, eu recomendo que você escreva isso de forma simples. Diga o que o município entende como esporte amador naquele programa. Diga o que entra e o que não entra. Se você deixa aberto demais, o programa vira disputa.

    E eu também recomendo que você trate o amador como trabalho comunitário, não como “coisa menor”. O amador é o que mantém a criança no treino, a família no ginásio, o idoso em movimento. Se você só olha para o alto rendimento, você perde a base e perde o bairro.

    Por que isso vira prioridade pública no bairro

    Eu vou ser direto. Esporte amador é política pública porque ele ocupa o tempo, organiza rotina e cria rede comunitária. Não é milagre. É rotina. É agenda bem feita.

    O próprio Governo Federal, num material de avaliação de política, descreve que a Lei de Incentivo ao Esporte buscava enfrentar o problema de prática insuficiente de atividades físicas e esportivas pela população, usando dedução no IR via patrocínio ou doação. Isso é uma forma oficial de dizer que o “sedentarismo social” vira pauta de Estado. 

    A Lei Geral do Esporte trata o esporte como direito, fala em inclusão e lista princípios como saúde e segurança. Quando a lei federal fala isso, ela abre espaço para o município assumir responsabilidade e medir resultado. 

    No municipal, você enxerga isso em objetivos concretos. São Paulo, quando regulamentou sua lei municipal de incentivo, colocou como objetivo ampliar e democratizar o acesso à prática esportiva e estimular a revelação de atletas locais. Isso é política pública escrita em voz de prefeitura. 

    E o incentivo também pode ter foco claro em inclusão social. A Prefeitura do Rio, ao divulgar a lei municipal de incentivo ao esporte, citou redução de ISS e IPTU para quem investe em projetos esportivos, especialmente os que promovem inclusão social em comunidades. É uma escolha de política, não um detalhe. 

    No fim, a prioridade aparece quando o programa tem regra e tem porta de entrada. Sem regra, o esporte amador fica refém do humor do governo e da força política de quem pede. Com regra, você cria igualdade de acesso e melhora o controle.

    Eu vou te explicar como eu enxergo isso na prática legislativa. A cidade precisa de base legal para agir, e precisa de desenho simples para funcionar. Se você faz um texto lindo e impossível de executar, a lei vira enfeite.

    A Constituição dá o chão. Ela manda o Estado fomentar o esporte e dá competência para o município legislar sobre interesse local e gerir tributos e rendas. Isso sustenta o programa municipal quando ele é bem desenhado. 

    A Lei Complementar nº 222, de 2025, é o novo “marco” do incentivo fiscal ao esporte em todo o país. Ela diz quais tributos podem entrar, cria regras gerais, exige transparência e cria sanções. Ela também deixa claro que Estados e Municípios podem estabelecer outras condições, desde que não contrariem o texto. 

    A Lei Geral do Esporte, por sua vez, te dá linguagem moderna de política pública. Ela fala em Sistema Nacional do Esporte, sistema de informações e indicadores, princípios de democratização, descentralização e inclusão. Isso inspira como o município monta metas e indicadores. 

    E os exemplos municipais mostram que dá para fazer. Curitiba tem programa com portal, manuais e legislação. Ele opera com base em IPTU e deixa claro como ser incentivador e quais requisitos cumprir. Isso é o tipo de “manualização” que eu gosto de ver. 

    Agora eu entro nos modelos. Porque “lei de incentivo” não é sempre a mesma coisa. A mesma cidade pode usar mais de um modelo, desde que não misture bagunçado.

    Competência municipal e dever de fomentar esporte

    Quando você pergunta “o município pode mesmo criar lei de incentivo ao esporte”, a resposta começa na Constituição. O artigo 217 coloca como dever do Estado fomentar práticas desportivas formais e não formais e cita tratamento diferenciado para o desporto profissional e o não profissional. Isso dá base para você defender o esporte amador com prioridade. 

    Na mesma Constituição, o artigo 30 lista competências municipais, como legislar sobre interesse local, suplementar legislação federal e estadual no que couber, e instituir e arrecadar tributos de sua competência. Esse conjunto é o argumento jurídico mais comum para sustentar política municipal e seus instrumentos. 

    Só que competência não é cheque em branco. O município precisa respeitar limites fiscais, regras de renúncia e princípios de publicidade e impessoalidade. A LC 222, por exemplo, exige que incentivos estaduais e municipais observem a Constituição e as leis orgânicas e diz que os entes podem criar condições adicionais sem contrariar o texto. 

    Entendendo os duodécimos da Câmara Municipal
    Entendendo os duodécimos da Câmara Municipal

    Na prática, eu gosto de “ancorar” a lei municipal em três peças. Um conselho ou comissão com rito público. Um edital anual com critérios. Um portal de transparência com lista de projetos, valores e status. A LC 222 traz a ideia de transparência ativa na internet e isso conversa direto com essa forma de gestão. 

    E tem um detalhe que muita cidade esquece. A lei é só o começo. Se você não pensa no decreto e no manual, você cria uma política que não roda. Curitiba mostra isso na prática quando publica decretos e resoluções do programa e deixa o cidadão achar. 

    O marco federal atual: LC 222 e sua tradução para o município

    A LC 222 faz três movimentos que importam para você na cidade. Primeiro, ela lista tributos base: no federal, imposto de renda. No estadual, ICMS. No municipal, ISS. E ainda abre possibilidade para outros tributos dentro da competência do ente. Isso é a moldura do incentivo fiscal. 

    Segundo, ela amarra o incentivo ao projeto aprovado. Ela diz que o incentivo recai sobre valores de patrocínio ou doação para projetos esportivos e paraesportivos previamente aprovados pelo órgão competente de cada esfera. No município, você precisa dizer quem aprova e com que critérios. 

    Terceiro, ela coloca controle e punição no texto. Ela trata de transparência dos recursos na internet, prestação de contas ao órgão competente, e tipifica infrações como fraude, simulação e desvio de finalidade, com sanções e responsabilização solidária do proponente em certos casos. Isso protege a prefeitura e protege quem faz certo. 

    Ela também traz um recado político. A lei revoga a antiga Lei nº 11.438/2006 e cria regras transitórias. No período até 2027, o limite para pessoa jurídica fica em 2% no texto transitório, e depois o desenho aponta para 3% conforme regra geral. Isso mexe na conversa com patrocinador. 

    E tem uma regra que eu destaco em qualquer audiência pública sobre o tema. Incentivo não é para remunerar atleta profissional. A LC 222 veda isso expressamente. Quando a cidade quer incentivar esporte amador, essa vedação vira argumento de foco e integridade. 

    Tipos de incentivo: fiscal, fomento direto e parcerias

    O modelo mais conhecido é o fiscal. Você dá um benefício tributário para quem faz doação ou patrocínio a projeto aprovado. Curitiba mostra um desenho em que a entidade incentivadora tem redução de IPTU e parte do valor vira custeio de projetos esportivos. Isso é incentivo fiscal com caminho operacional. 

    Legenda: quatro caminhos que aparecem com frequência nas cidades, combinando incentivo fiscal, fomento direto, parcerias e ações de formação.

    O município também pode usar fomento direto, com repasse orçamentário via edital. Aí você entra no regime de parceria com organizações da sociedade civil quando for o caso. A Lei nº 13.019/2014 organiza parcerias entre administração pública e OSCs e institui termos como termo de colaboração e termo de fomento, com definição de gestor, comissão e controle. Isso é base para edital municipal de esporte quando você não está usando renúncia fiscal. 

    E existe o modelo de parceria sem dinheiro, que também vale ouro. Cessão de espaço público para treino com contrapartida social. Uso de equipamento esportivo municipal com calendário transparente. Apoio logístico para competição de base. Nem tudo precisa ser dinheiro, mas tudo precisa ser registrado.

    Por fim, tem o modelo híbrido, que eu vejo crescer. Um programa fiscal para captar patrocínio na cidade e, junto, um edital pequeno de fomento para cobrir lacunas. Essa combinação pode evitar concentração de patrocínio só em projetos “mais vendáveis”.

    Os exemplos municipais deixam isso mais tangível. São Paulo, ao regulamentar sua lei, falou em abatimento de IPTU e ISS por quem investe em práticas esportivas na cidade. O Rio divulgou uma lei com redução de ISS e IPTU para investimento em projetos esportivos. Isso mostra que o incentivo fiscal municipal não é teoria e já tem histórico em capitais. 

    Do protocolo ao repasse: processo, monitoramento e prestação de contas

    Vou colocar como eu explico para você no gabinete. A lei pode ser boa, mas quem faz ela funcionar é processo. Processo com etapa, documento, prazo e responsabilidade. Sem isso, o dinheiro não chega e, quando chega, vira confusão.

    O melhor jeito de desenhar processo é pensar em três perguntas. Quem pode propor projeto. Quem aprova. Quem acompanha e cobra. O Gov.br, quando descreve o serviço federal, organiza essa lógica com clareza: explica quem pode usar e descreve etapas como cadastrar proponente, cadastrar projeto e acompanhar andamento. 

    A cidade pode copiar a lógica, adaptando. No município, você pode ter cadastro municipal. Pode ter portal próprio. Pode ter comissão municipal. A LC 222 ajuda a amarrar, porque exige aprovação por órgão competente e depois exige transparência e prestação de contas ao órgão responsável. 

    O processo também precisa de conta clara. Na regra federal, a LC 222 fala em conta bancária específica e condiciona dedução ao cumprimento desse rito. No município, você pode exigir conta exclusiva do projeto, com extrato e conciliação. Isso dá rastreabilidade. 

    E, por último, o processo precisa de rotina de monitoramento. Curitiba dá exemplo concreto de que monitoramento existe. Em notícia oficial, a prefeitura menciona visitas presenciais e acompanhamento dos projetos pelo departamento responsável. Isso é o tipo de prática que eu recomendo transformar em regra. 

    Aqui entra o ponto político. Se você quer defender a lei de incentivo na Câmara, leve o processo desenhado. Vereador que entrega processo pronto reduz resistência e aumenta chance de aprovação.

    Quem pode propor, quem aprova e quem executa

    No modelo federal descrito no Gov.br, pessoas jurídicas de direito público ou privado sem fins lucrativos podem apresentar projetos, e há exigências de funcionamento mínimo e ausência de inadimplência. O serviço também cita cadastro prévio em sistema e acompanhamento da análise por comissão técnica. É uma arquitetura que você pode adaptar para a cidade. 

    Na LC 222, isso aparece como regra institucional: projetos devem ser submetidos ao Ministério do Esporte no incentivo federal ou ao órgão definido na legislação do ente no caso estadual e municipal. Isso é importante porque impede que o projeto seja “aprovado no grito”. 

    No município, eu recomendo separar três papéis. Proponente (clube, associação, atleta quando permitido pela regra local). Órgão gestor (secretaria municipal ou fundação, se existir). E comissão técnica (colegiado que analisa e publica resultado).

    Curitiba, no seu portal, organiza o programa com manuais, resoluções e contatos do departamento. Esse tipo de estrutura mostra que existe uma área responsável e canais de comunicação. Isso reduz erro e reduz judicialização. 

    E o patrocinador ou incentivador também precisa de regra. Em Curitiba, a figura do “incentivador” aparece com requisito de ser entidade civil sem fins lucrativos, não ter débito com a prefeitura e cumprir rito de requerimento. Isso é exemplo de como a lei desenha contrapartida fiscal com critérios. 

    Etapas do processo e documentos críticos

    Eu gosto de explicar o processo em camadas. Cadastro, protocolo, análise, aprovação, execução e contas. Parece burocrático, mas é o que protege o dinheiro do esporte amador.

    O Gov.br descreve etapas do serviço federal de forma bem clara e numerada: cadastrar proponente, cadastrar projeto, acompanhar andamento. Ele também cita que o projeto tem campos como objetivos, metodologia, justificativa, metas, orçamento e ações. É um checklist oficial do que um bom projeto precisa conter. 

    Na LC 222, a ideia de documentação também aparece. Ela fala em projetos acompanhados de documentação estabelecida em regulamento e orçamento analítico submetidos ao órgão competente. No município, isso vira edital com lista de documentos e modelo de planilha. 

    Os documentos críticos, na vida real, são sempre os mesmos. Regularidade fiscal. Estatuto e ata atualizada. Comprovação de endereço e atuação. Plano de trabalho com metas mensuráveis. Orçamento que bate com as metas. Se você falha nisso, seu projeto cai na triagem.

    Curitiba mostra como uma prefeitura organiza essa parte. O portal dá acesso a manuais e anexos por ano e publica comunicados. Isso facilita a vida do proponente e reduz “achismo” no protocolo. 

    E uma boa lei municipal precisa prever prazo e publicação. A LC 222 diz que a aprovação só tem eficácia após publicação de ato oficial com título do projeto, instituição responsável, valor autorizado e prazo de validade da autorização. Eu sempre coloco isso na conversa, porque transparência começa antes do repasse. 

    Execução, contas, transparência e correções

    Agora vem a parte que separa programa sério de programa de vitrine. Execução com meta e conta com nota. Transparência com site. E correção quando algo sai errado.

    A LC 222 cria um bloco inteiro de transparência e manda disponibilizar na internet os recursos usados no apoio a projetos. Ela também diz que, no caso de incentivos estaduais e municipais, isso deve seguir a legislação de cada ente. Então, se a prefeitura não publica, ela está andando na contramão do marco legal. 

    Eu também gosto do desenho de prestação de contas da LC 222, porque ele define que a prestação fica a cargo do proponente e deve ser apresentada ao órgão competente, seja Ministério do Esporte no federal, seja o órgão definido pelo Estado ou município. Isso dá clareza de responsabilidade. 

    Curitiba, em notícia oficial, relatou que o acompanhamento incluiu visitas presenciais e que uma parte grande dos beneficiários foi alcançada. Esse é um indicador simples, mas muito útil, de monitoramento ativo. Eu recomendo que lei municipal preveja monitoramento e publique resultado de fiscalização. 

    Quando algo dá errado, você precisa de mecanismo de correção. Termo aditivo com regra clara. Suspensão de repasse em caso de inadimplência. Devolução quando houver desvio. A LC 222 tipifica infrações e prevê sanções, então o município pode criar um rito administrativo bem amarrado sem inventar punição do nada. 

    E a melhor transparência é aquela que o cidadão entende. Nome do projeto. Bairro atendido. Público atendido. Valor liberado. Meta entregue. Situação da prestação de contas. A lei de parcerias com OSCs também manda divulgar informações mínimas de parceria e situação de contas na internet, e isso conversa com o esporte. 

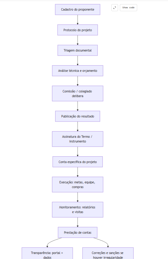
    Mermaid flowchart do processo “da inscrição ao repasse” adaptável para o município:

    Legenda: ciclo prático que eu recomendo para a prefeitura não perder o controle e para o proponente não se perder no caminho.

    Como um vereador propõe e gerencia uma lei municipal de incentivo ao esporte amador

    Eu vou falar como eu trabalho quando o tema é incentivo. Primeiro, eu trato isso como lei de política pública e não como lei de “repasse”. Se você não faz isso, a oposição acusa de populismo e a base vira refém de emenda.

    Segundo, eu guardo um princípio. Incentivo precisa ter integridade e precisa ser impessoal. A LC 222 já traz vedações e sanções. Então o meu trabalho é “municipalizar” essa lógica, deixando simples o suficiente para funcionar. 

    Terceiro, eu desenho governança. Secretaria responsável. Comissão técnica. Publicação. Portal. Auditoria. Quando isso aparece no texto, a prefeitura para de tratar o programa como improviso e passa a tratar como rotina.

    Quarto, eu cuido do impacto fiscal. Se o incentivo for fiscal, a fazenda municipal vai perguntar quanto de renúncia e como controlar. A LC 222 exige limites e fala de condições e prazos. Então eu prefiro já levar um desenho de teto anual e de critérios. 

    Quinto, eu deixo claro o foco no esporte amador. E aqui a Constituição ajuda, quando manda tratar diferente o esporte não profissional e quando coloca fomento ao esporte como dever do Estado. 

    Diagnóstico local e escuta com o esporte de base

    O primeiro passo não é escrever projeto. É entender a demanda. Quantas escolinhas existem. Quantas associações estão regulares. Quais bairros têm vazio de oferta. Onde falta quadra, onde falta professor, onde falta transporte.

    Eu gosto de fazer escuta com lista simples. Uma reunião com dirigentes. Uma com professores e treinadores. Uma com atletas e famílias. Uma com secretaria de esportes. E uma com fazenda municipal, para entender o que é viável.

    A Lei Geral do Esporte fala em participação e gestão democrática como princípio. Isso conversa com a ideia de criar conselho, audiência e consulta antes de fechar regra. Quando o município faz isso, ele reduz conflito depois. 

    Eu também uso o conceito de níveis da prática esportiva da Lei Geral do Esporte para não deixar tudo “misturado”. Formação esportiva, excelência esportiva, esporte para toda a vida. É um jeito limpo de dizer o que você vai priorizar no incentivo. 

    E eu já coloco uma pergunta na mesa, sem floreio. Seu município quer financiar o quê. Treino e participação. Inclusão e acessibilidade. Competição local. Ou estrutura física. Se você não decide, a lei vira briga de interesse.

    Minuta de lei, impacto fiscal e desenho de governança

    Quando eu começo a minuta, eu pego três caixas da LC 222 e trago para o município. A primeira caixa é a definição do que conta como patrocínio e doação. A lei federal define e isso evita confusão na hora de comprovar. 

    A segunda caixa é a estrutura de aprovação e execução. A LC 222 manda que projetos sejam aprovados pelo órgão competente e, no federal, por comissão técnica. No município, você pode criar comissão municipal, com critérios e ata, e amarrar isso num decreto depois. 

    A terceira caixa é a integridade. Proibição de projeto que beneficie vinculados ao doador. Vedações de vantagem ao patrocinador. Tipificação de fraude e desvio. Sanções. Isso protege o programa e evita que ele vire “escândalo” e acabe. 

    Se o desenho incluir fomento direto ou parceria com OSC, eu encaixo a Lei nº 13.019/2014 como regime de parceria, porque ela já define comissão de seleção, gestor, chamamento público e regras de prestação de contas. Isso profissionaliza o programa e reduz risco jurídico. 

    Agora vem a parte que muita cidade tenta empurrar com a barriga. Impacto fiscal. Se for incentivo fiscal, você precisa definir teto anual e critério de distribuição. A LC 222 fala em transparência e em limites e condições, e isso te dá argumento para criar travas municipais sem parecer perseguição. 

    Tabela prática para você, vereador, propor uma lei municipal de incentivo ao esporte amador com mínimo risco:

    EtapaEntrega que eu recomendoPergunta de controleEvidência mínima
    DiagnósticoMapa de demanda por bairroQuem está de fora hojeLista de entidades e oferta
    ModeloFiscal, fomento ou híbridoQual fonte é sustentávelNota técnica da fazenda
    GovernançaÓrgão gestor + comissãoQuem aprova e publicaDecreto-semente na minuta
    CritériosPontuação e prioridadesComo evitar concentraçãoMatriz de seleção
    TransparênciaPortal e dados abertosComo o cidadão acompanhaCampos obrigatórios no site
    ControleMonitoramento e sançõesO que acontece se fraudarRito administrativo previsto
    MétricasIndicadores e metasO que é sucessoIndicadores anuais publicados

    Tramitação, regulamentação e gestão anual do programa

    Você sabe como é plenário. A lei precisa passar por comissão, receber emenda, ser negociada. Então eu sempre levo um texto que já nasceu “executável”. Isso reduz emenda destrutiva.

    Eu também gosto de explicitar que o programa vai funcionar por ciclos anuais. Publica edital. Seleciona. Executa. Presta contas. Avalia. Ajusta. Curitiba faz algo parecido na prática quando organiza projetos por ano, publica manuais e comunicados, e lista decretos e resoluções. 

    Na regulamentação, é onde muita lei morre. Por isso, eu defendo que a própria lei mande criar decreto em prazo definido e mande publicar manual e calendário anual. Quando você faz isso, você reduz o “vai ver depois”.

    Eu também recomendo que a lei municipal crie mecanismo de publicidade do resultado e do repasse. A LC 222 exige transparência dos recursos na internet. Se a lei municipal já encaixa isso, o portal vira obrigação e não favor. 

    Mermaid timeline do ciclo típico de vida de uma lei municipal de incentivo ao esporte:

    Como clubes, associações e atletas acessam recursos e provam resultado

    Agora eu falo com você que está do lado de lá do balcão. Você é dirigente de clube. Você é pai ou mãe de atleta. Você toca escolinha em quadra alugada. Você quer acessar incentivo sem depender de padrinho.

    A primeira coisa é entender que projeto aprovado não é sorte. É método. E o método começa com documentação e plano de trabalho.

    O modelo do Gov.br ajuda porque ele descreve o que um projeto precisa ter e quais etapas existem, como cadastro, registro do projeto, metas e orçamento. Mesmo sendo federal, ele dá o desenho mental para você montar seu projeto municipal. 

    O segundo ponto é saber que incentivo tem regra de integridade. A LC 222 fala de infrações como fraude, simulação e desvio de finalidade e cria sanções. Então, se você quer paz, você faz tudo por escrito e você guarda evidência. 

    O terceiro ponto é transparência. A lei de parcerias com OSCs manda divulgar parcerias e informações mínimas e manter registro por anos. Isso mostra que “prestar conta” não é castigo. É parte do modelo. 

    O quarto ponto é provar resultado. A Lei Geral do Esporte criou a ideia de sistema de informações e indicadores e fala em monitoramento de políticas com dados. Você não precisa virar especialista. Você precisa medir o básico do seu projeto e publicar. 

    Elegibilidade e preparação documental

    Se você quer acessar incentivo, comece perguntando se você é elegível. No serviço federal do Gov.br, aparece uma lista de quem pode utilizar e a exigência de finalidade esportiva, tempo mínimo de funcionamento e ausência de inadimplência. O município costuma copiar essa lógica. 

    No incentivo municipal, a elegibilidade pode variar. Curitiba, por exemplo, lista requisitos para a entidade que quer se tornar incentivadora via IPTU e exige ser sem fins lucrativos, não ter débito e cumprir requerimento. Isso mostra que o município define “quem entra”. 

    Eu recomendo que você prepare uma pasta mínima antes de abrir edital. Estatuto registrado. Ata atualizada. CNPJ ativo. Certidões que o edital pedir. Comprovante de endereço. Relatório simples de atividades do último ano. Foto e lista de alunos, se houver.

    O maior erro que eu vejo é entidade que só corre atrás de documento quando o prazo está acabando. O edital não espera. E a prefeitura, quando faz triagem, corta rápido para não atrasar o calendário.

    E guarde tudo em versão digital, com nome de arquivo limpo. Quando a prefeitura cobra complementação, você responde rápido. Isso aumenta chance de aprovação e reduz estresse.

    Projeto, metas, orçamento e contrapartida social

    Um projeto bom não é um texto longo. É um texto claro. Objetivo direto. Público definido. Metas contáveis. Metodologia simples. Cronograma real. Orçamento que conversa com as metas.

    O Gov.br descreve campos típicos do projeto, incluindo objetivos, metodologia, justificativa, metas, orçamento e ações. Leve isso como lista mental, mesmo que seu edital municipal tenha outro formulário. 

    A Lei Geral do Esporte ajuda você a escrever objetivo com linguagem de política pública. Ela fala em esporte como direito, em promoção, fomento e desenvolvimento para todos e em atenção a pessoas com deficiência e vulnerabilidade. Se o seu projeto atende isso, diga com clareza. 

    Contrapartida social não é “pagar pedágio”. Contrapartida é mostrar retorno público. Aula gratuita por mês. Clínica esportiva no bairro. Evento aberto. Vaga reservada para público vulnerável. Relatório simples de atendimento. O edital pode definir, mas você pode propor contrapartida que faça sentido.

    No orçamento, corte luxo. Compre o que você usa. Se você compra equipamento permanente, descreva como vai guardar e como vai usar. Se você paga serviço, liste quem fará, por quanto tempo, e qual entrega. Isso facilita prestação de contas.

    E uma dica de quem já viu auditoria pegar detalhe pequeno. Alinhe orçamento com preço de mercado e guarde cotações quando o edital pedir. Você evita impugnação e evita devolução.

    Tabela prática para clube, associação ou atleta preparar o pedido de incentivo:

    ItemO que entregarErro que mais reprovaComo evitar
    DocumentosEstatuto, ata, CNPJ, certidõesCertidão vencida ou ata desatualizadaChecklist semanal antes do prazo
    Plano de trabalhoMetas, método, cronogramaMeta genérica sem medidaMeta com número e prazo
    Público-alvoQuem atende, onde atendePúblico indefinidoLista por faixa etária e bairro
    OrçamentoPlanilha + justificativaItem não ligado à metaCada item ligado a uma atividade
    ContrapartidaRetorno social“Contrapartida” sem execuçãoAgenda pública e registro
    Prestação de contasNota, extrato, relatórioMistura de contasConta exclusiva e conciliação

    Indicadores, prestação de contas e participação cidadã

    Se você quer que o programa dure, você precisa provar impacto. Não com discurso. Com indicador simples.

    A Lei Geral do Esporte criou o Sistema Nacional de Informações e Indicadores Esportivos com objetivos de coletar dados, apoiar monitoramento e avaliação de políticas, e disponibilizar indicadores. Isso legitima a cobrança por resultado e também protege o projeto sério. 

    Eu recomendo quatro indicadores básicos que qualquer projeto consegue medir. Pessoas atendidas por mês. Frequência média. Eventos ou competições realizadas. E um indicador de inclusão, como vagas para público vulnerável ou para pessoa com deficiência, quando se aplicar.

    Na prestação de contas, siga o básico e seja disciplinado. Extrato da conta do projeto. Nota fiscal. Relatório de execução. Foto das atividades quando o edital pedir. Lista de presença quando fizer sentido. Isso reduz questionamento e reduz risco de devolução.

    E você também pode participar como cidadão para melhorar o programa, mesmo sem captar. A lei de parcerias com OSCs fala de divulgação de meios para denúncia e de transparência de parcerias. A LC 222 manda transparência dos recursos na internet. Então, você pode acompanhar e cobrar com base. 

    Por fim, lembre de uma coisa que eu falo sempre. Programa bom não existe para “ganhar foto”. Ele existe para funcionar todo ano. Se você presta contas bem e entrega meta, você fortalece o esporte do seu bairro e você fortalece o argumento político para ampliar recurso na próxima votação.

    Deixe um comentário

    O seu endereço de e-mail não será publicado. Campos obrigatórios são marcados com *